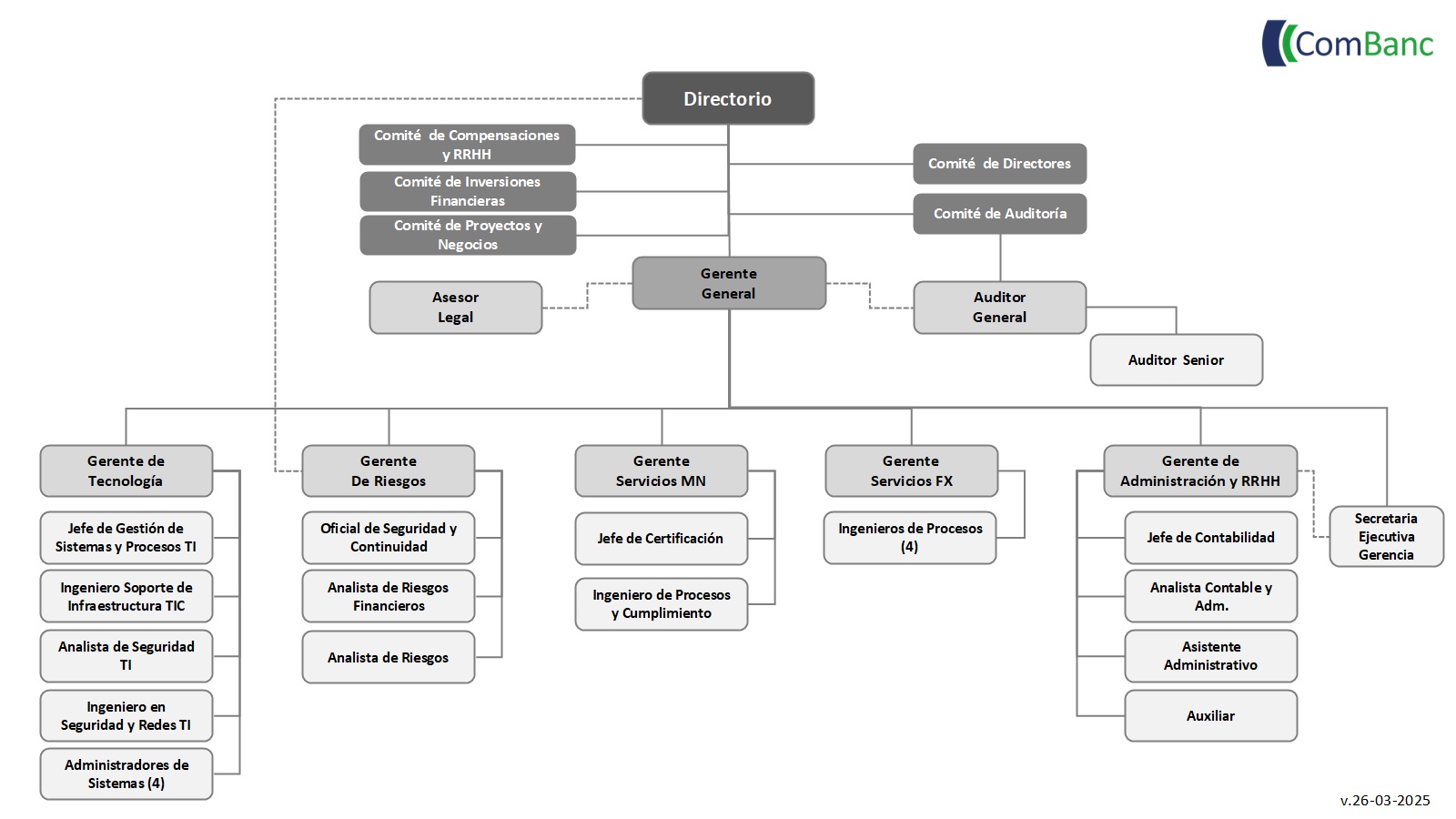
NUESTRO ORGANIGRAMA
ComBanc está administrada por un Directorio compuesto de nueve miembros estructurados en  Presidente, Vicepresidente y siete Directores.
La organización interna  está a cargo del Gerente General, nominado por el Directorio. En dependencia directa del Gerente General están la Gerencia de Tecnología, Gerencia de Operaciones, Gerencia de Riesgos, Gerencia de Proyectos, Gerencia de Recursos Humanos y el Auditor General. Igualmente dispone de servicios externos de  asesoría legal y tecnológica. 
                        
Documento Adjunto
- Gobierno Corporativo